炒股就看金麒麟分析师研报,权威,专业,及时,全面,助您挖掘潜力主题机会!
来源:中国基金报
中国基金报记者 卢鸰
北交所“市值第一股”锦波生物自主研发生产的第三个采用生物新型材料——重组人源化胶原蛋白制备的三类植入医疗器械,近日正式获批。
该产品是国际首个通过自组装、自交联技术,利用合成生物法生产的“注射用重组Ⅲ型人源化胶原蛋白凝胶”产品。
4月10日,锦波生物股价震荡上涨,最终以348.86元收盘,再创历史新高;收盘涨幅为17.87%,最新市值为309亿元。

注射用重组Ⅲ型人源化
胶原蛋白凝胶获批
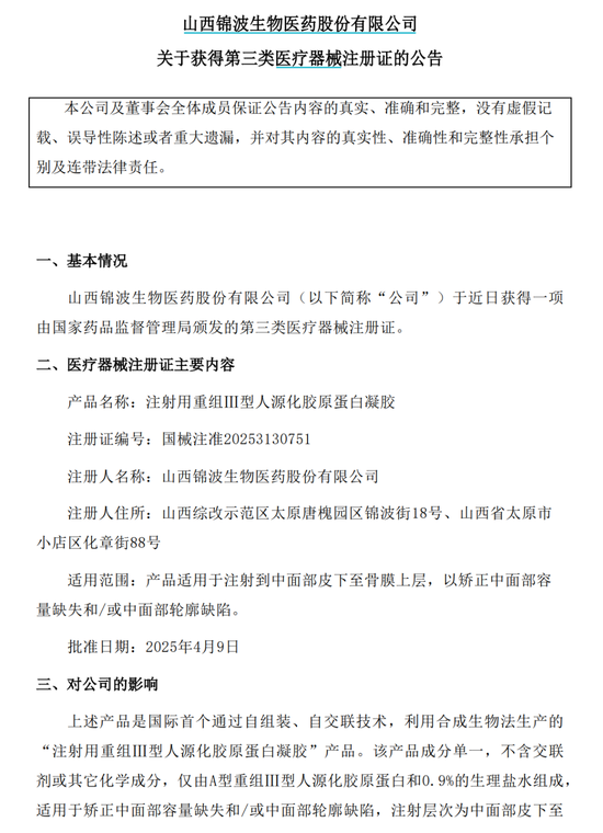
锦波生物4月10日晚公告,公司近日获得一项由国家药品监督管理局颁发的第三类医疗器械注册证,即注射用重组Ⅲ型人源化胶原蛋白凝胶,产品适用于注射到中面部皮下至骨膜上层,以矫正中面部容量缺失和/或中面部轮廓缺陷。
该产品成分单一,不含交联剂或其它化学成分,仅由A型重组Ⅲ型人源化胶原蛋白和0.9%的生理盐水组成,适用于矫正中面部容量缺失和/或中面部轮廓缺陷,注射层次为中面部皮下至骨膜上层。该产品注射后可对细胞、组织起支撑作用。
锦波生物称,该产品是国际首个通过自组装、自交联技术,利用合成生物法生产的“注射用重组Ⅲ型人源化胶原蛋白凝胶”产品。其获批标志着生物材料领域的又一次重大技术突破,实现了我国重组人源化胶原蛋白生物新材料各种剂型的覆盖(溶液、凝胶、固体),满足了临床应用场景的多样化需求。

持续发力人源化胶原蛋白研发
自成立以来,锦波生物一直专注于“功能蛋白”的基础研究与产业化,公司围绕人体结构性材料和抗病毒两大领域,完成了A型重组人源化胶原蛋白、抗HPV生物蛋白、抗冠状病毒创新药等三项国际领先成果“从0到1”的基础研究、产业化及终端产品开发,特别是在人源化胶原蛋白领域取得了显著成就。
此前,锦波生物研发的“重组Ⅲ型人源化胶原蛋白冻干纤维”“注射用重组Ⅲ型人源化胶原蛋白溶液”已先后获批。
2023年12月,锦波生物董事长杨霞在接受中国基金报记者专访时表示,“胶原蛋白对乳腺癌、宫颈癌、巢癌、黑色素瘤都有很好的效果,能解决很多问题,不仅限于人工皮肤、组织修复、医疗美容等传统胶原蛋白的功能。更重要的是,随着新材料、不同分子量、不同型别等越来越多,未来人源化胶原蛋白有可能实现工业化的组织重塑、器官重塑。”
与之类似,基于“类人胶原蛋白”的发明,范代娣与同为西北大学校友的丈夫严建亚创立了巨子生物,并于2022年在港股上市,目前公司市值约为700亿元。
医美公司分化明显
近年来,资本市场的医美公司分化相当明显。
一方面,A股传统的“医美三剑客”增长乏力,股价持续大跌;另一方面,北交所的锦波生物和港股的巨子生物业绩与股价齐飞,股价均创历史新高。而且,锦波生物近期市值超过贝特瑞,成为北交所“市值第一股”。
数据显示,2024年,爱美客净利约为19.58亿元,同比增长5.33%;昊海生科净利约为4.2亿元,同比增长1.04%;华熙生物净利约为1.64亿元,同比下降72.27%。
锦波生物2024年业绩快报显示,公司在2024年实现营收14.47亿元,同比增长85.4%;净利润为7.33亿元,同比增长144.65%。

巨子生物2024年营收为55.39亿元,同比增长57.2%;净利润为20.62亿元,同比增长42.4%。




发表评论
2025-04-11 02:28:57回复
2025-04-11 00:47:45回复
2025-04-11 09:14:55回复